有股民2天赚到1个月工资(股票一天赚2万,投资多少)

股民2天赚到1个月工资

股民2天赚到1个月工资的计算方式通常为:收益金额等于月工资 ,收益=本金×收益率,当收益与月工资相等时,即可认为2天赚到1个月工资。具体计算逻辑以杭州90后股民案例为例 ,其本金为10万元,2天内收益近1万元,且该收益金额与其月工资相当 。计算过程为:收益率计算:收益1万元÷本金10万元=10% ,即2天内收益率为10%。

不过 ,这种2天赚到1个月工资的情况具有特殊性,是受到了当时行情红利的影响。市场存在较多不确定性,板块会出现分化 ,股票走势也会有回调风险 。如果市场行情不佳,或者投资者买入的股票表现不好,不仅可能无法在2天赚到1个月工资 ,还可能遭受损失。

股民2天赚到1个月工资的计算核心是:通过股票收益公式结合实际交易数据,计算短期资本利得(或含股息),并对比月度工资总额 ,需注意交易成本影响。

026年A股开年行情中确实存在股民2天赚到1个月工资的案例,但需理性看待此类现象,市场已释放局部风险信号 。短期盈利案例的背景与条件2026年A股开年行情中 ,杭州90后股民刘畅以10万元本金在两天内净赚近1万元,相当于其一个月工资 。

有股民2天赚到1个月工资怎么算

〖壹〗、股民2天赚到1个月工资的计算核心是:通过股票收益公式结合实际交易数据,计算短期资本利得(或含股息) ,并对比月度工资总额 ,需注意交易成本影响。

〖贰〗 、股民2天赚到1个月工资的计算方式通常为:收益金额等于月工资,收益=本金×收益率,当收益与月工资相等时 ,即可认为2天赚到1个月工资。具体计算逻辑以杭州90后股民案例为例,其本金为10万元,2天内收益近1万元 ,且该收益金额与其月工资相当 。

〖叁〗、不过,这种2天赚到1个月工资的情况具有特殊性,是受到了当时行情红利的影响。市场存在较多不确定性 ,板块会出现分化,股票走势也会有回调风险。如果市场行情不佳,或者投资者买入的股票表现不好 ,不仅可能无法在2天赚到1个月工资,还可能遭受损失 。

〖肆〗、是的,在2026年初A股“红包行情”中 ,有股民实现了2天赚到1个月工资的收益。具体案例与收益情况 真实案例杭州90后股民刘畅用10万元本金 ,在2026年开年两天内赚取近1万元,收益占比约10%,相当于其一个月工资收入。

有股民2天赚到1个月工资吗

杭州确实有股民在近期A股行情中2天赚到1个月工资 ,典型案例包括刘畅和老张 。具体分析如下:真实案例支撑 刘畅案例:杭州90后股民刘畅以10万元本金,在2025年12月至2026年1月的A股连续上涨行情中,两天内浮盈近1万元 ,相当于其一个月工资。他在朋友圈分享收益截图后引发关注,部分人受此激励重开证券账户。

是的,在2026年初A股“红包行情 ”中 ,有股民实现了2天赚到1个月工资的收益 。具体案例与收益情况 真实案例杭州90后股民刘畅用10万元本金,在2026年开年两天内赚取近1万元,收益占比约10% ,相当于其一个月工资收入。

026年A股开年行情中确实存在股民2天赚到1个月工资的案例,但需理性看待此类现象,市场已释放局部风险信号。短期盈利案例的背景与条件2026年A股开年行情中 ,杭州90后股民刘畅以10万元本金在两天内净赚近1万元 ,相当于其一个月工资 。

不过,这种2天赚到1个月工资的情况具有特殊性,是受到了当时行情红利的影响 。市场存在较多不确定性 ,板块会出现分化,股票走势也会有回调风险。如果市场行情不佳,或者投资者买入的股票表现不好 ,不仅可能无法在2天赚到1个月工资,还可能遭受损失。

相关推荐

  • 老凤祥历史费用走势图(老凤祥历史费用查询)

    老凤祥历史费用走势图(老凤祥历史费用查询)

    萍乡老凤祥黄金费用表〖壹〗、萍乡老凤祥黄金首饰在2025年10月13日至29日期间费用有波动,先降后升,整体在1151元/克至1228元/克之间,受世界金价、市场供需、品牌定价策略等多种因素影响。和2024年同期比显著上涨,反映全球黄金市场因经济形势、通胀预期、避险需求增强等因素整体上行。消费者购买前要关注实时报价、工费构成及品牌工艺差异等。〖贰〗、以下是...

  • 【2019年最强下海新人,2020年10月份最强下海新人】

    【2019年最强下海新人,2020年10月份最强下海新人】

    英雄联盟:LPL最佳新人解说Cat,口嗨Faker之后又直播骂观众〖壹〗、LPL2019年最佳新人解说Cat存在口嗨Faker和直播骂观众的行为,具体情况如下:口嗨Faker事件时间与背景:2019年7月份,Cat负责解说LCK夏季赛SKT对阵Gen.G的比赛。具体言论:他在直播中多次将Faker称为“飞皇”,还发表“Faker在中路已经没有竞争力了”“F...

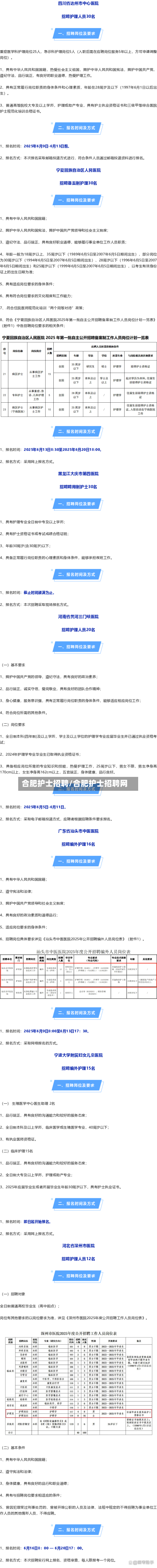
  • 合肥护士招聘/合肥护士招聘网

    合肥护士招聘/合肥护士招聘网

    合肥市中国科大附一医院可招护士吗〖壹〗、合肥市中国科大附一医院(中国科学技术大学附属第一医院,安徽省立医院)可招聘护士,具体信息如下:招聘情况该医院近年来多次发布护理人员招聘信息。2024年,医院曾发布护理人员招聘165人公告,招聘对象为2024届护理专业应届硕士研究生、本科毕业生。〖贰〗、科大附一:指的是中国科学技术大学附属第一医院,属于医疗领域。科大附...

    2026/04/25
  • 黑龙江的花生今日费用/黑龙江花生亩产多少

    黑龙江的花生今日费用/黑龙江花生亩产多少

    落花生费用多少钱一斤?〖壹〗、借鉴费用名称品牌产地规格费用白沙花生异域良品河南2500克380元红衣花生邹有才黑龙江500克170元黑皮花生馋来香云南2500克1600元注:落花生的费用一般在8~12元一斤,具体费用因品种、产地、市场等不同而不同,以上落花生的费用仅供借鉴,请务必以实际费用为准。〖贰〗、人们现在对花生米的认识。都很高。吃花生米对胃好养胃。...

  • 【美元白银实时行情金投网,美元白银走势图】

    【美元白银实时行情金投网,美元白银走势图】

    今日世界白银费用走势图金投网专业财经资讯平台金价查询网():提供白银现货实时行情,涵盖伦敦现货白银、COMEX白银期货及国内白银T+D费用,支持美元/盎司、人民币/克等多计价单位,同步更新24小时走势图,数据实时性强(更新至2025年12月30日16:28)。当前世界白银费用约为250美元/盎司,请注意,此费用为借鉴值,实际交易时请自行判断。世界白银费...

  • 【郑州期货白糖费用行情,郑交所白糖期货费用】

    【郑州期货白糖费用行情,郑交所白糖期货费用】

    白糖期货一手多少吨?怎么看波动一个点多少钱?白糖期货一手是10吨。白糖期货是在郑州商品交易所上市的标准化合约,其交易单位规定为一手等于10吨,报价单位是元/吨。白糖期货波动一个点是10元。由于白糖期货的交易单位是一手等于10吨,且最小变动价位是1元/吨,因此当每吨白糖费用浮动一个点时(即上涨或下跌1元),一手白糖(10吨)的费用浮动就是10元。对于白糖期货...

  • qq道具城(道具是什么)

    qq道具城(道具是什么)

    哪里进入穿越火线手游道聚城,手q道聚城穿越火线枪战王者在哪找_百度知...通过QQ公众号进入:打开QQ应用,在搜索栏输入“道具城”或“穿越火线道具城”,找到并关注官方公众号。进入公众号后,可在菜单栏或搜索功能中查找穿越火线枪战王者相关道具入口。通过QQ钱包进入:打开手机QQ,点击左上角头像进入个人主页。选取“我的QQ钱包”,进入钱包界面后找到“钱包精选”或...

    2026/04/25
  • 世界贵金属费用走势图(世界贵金属费用走势图表)

    世界贵金属费用走势图(世界贵金属费用走势图表)

    黄金会涨价么金子一直涨价,通常说明经济环境不稳定,大家更倾向用黄金保本避险。触发金价上涨的常见原因通货膨胀压力大:钱不值钱时,黄金这类实物资产更受追捧(例如石油、粮食涨价常伴随金价走高)。股市/债市动荡:普通人不敢炒股买基金,资金就流向黄金这类“避风港”。未来十年黄金费用大概率呈上涨趋势,但存在短期波动风险,核心驱动因素包括央行购金、避险需求与美元...

  • 有股民2天赚到1个月工资(股票一天赚2万,投资多少)

    有股民2天赚到1个月工资(股票一天赚2万,投资多少)

    股民2天赚到1个月工资股民2天赚到1个月工资的计算方式通常为:收益金额等于月工资,收益=本金×收益率,当收益与月工资相等时,即可认为2天赚到1个月工资。具体计算逻辑以杭州90后股民案例为例,其本金为10万元,2天内收益近1万元,且该收益金额与其月工资相当。计算过程为:收益率计算...

  • 梦幻西游端午节活动攻略/梦幻端午节任务

    梦幻西游端午节活动攻略/梦幻端午节任务

    梦幻西游端午节活动攻略梦幻西游端午节活动攻略如下:五味粽盒:粽香缕缕迎面来参与方式:活动期间,玩家需至少3人组队前往端阳老人处,品尝粽子并倾听端阳老人与孙子小虎子讲述的粽子故事。奖励:每天首次完成任务可获得梦幻精品粽,食用后随机提升自身1点属性。龙舟竞渡:齐心协力争第一参与方式:单人参赛:一展个人风采。组队参赛:与队友默契配合完成竞渡。梦幻西游端午节活动时...

返回顶部